Questo sito utilizza cookies tecnici (necessari) e analitici.
Proseguendo nella navigazione accetti l'utilizzo dei cookies.

NUOVA NORMATIVA IN MATERIA DI REGISTRAZIONE DI NASCITA DI MINORENNI FIGLI DI GENITORI ITALIANI

NUOVA NORMATIVA IN MATERIA DI REGISTRAZIONE DI NASCITA DI MINORENNI FIGLI DI GENITORI ITALIANI

La Legge n.74 del 23/05/2025, che ha convertito con modificazioni il decreto-legge n. 36 del 28/03/2025, ha riformato la legge 5 febbraio 1992 n. 91 introducendo importanti limitazioni alla trasmissione della cittadinanza italiana e di conseguenza anche alla procedura di trascrizione degli atti di nascita dei minori nati all’estero. Un minore nato all’estero da un genitore cittadino italiano non è automaticamente cittadino italiano

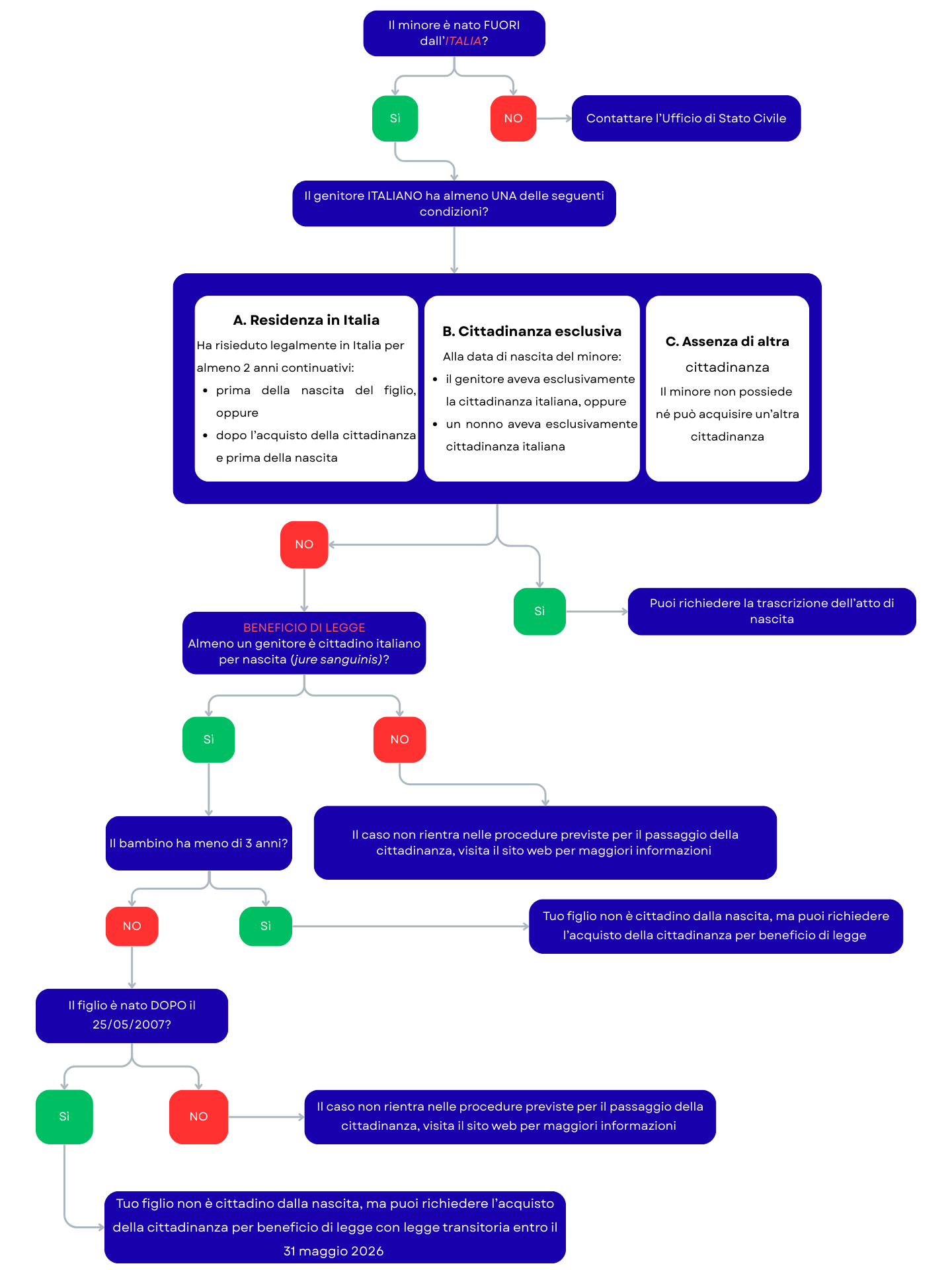
Posso trascrivere l’Atto di Nascita di mio figlio/a? CLICCA QUI PER INFOGRAFICA

Ai sensi della nuova normativa, egli è riconosciuto cittadino italiano iure sanguinis (dalla nascita) solo se ricorre almeno una delle seguenti casistiche:

  • CASO A)

A1) Il genitore nato cittadino italiano, anche in possesso di altra cittadinanza, ha risieduto in Italia per almeno 2 anni continuativi in qualsiasi momento prima della data di nascita del figlio/a;

oppure

A2) Il genitore cittadino ha acquisito la cittadinanza italiana (per naturalizzazione ecc.) e ha risieduto in Italia per almeno 2 anni continuativi successivamente all’acquisto della cittadinanza e prima della data di nascita del figlio/a.

Non ha rilevanza la residenza in Italia prima dell’acquisto della cittadinanza italiana, né la residenza in Italia del genitore straniero.

Documentazione richiesta Caso A  CLICCA QUI

ATTENZIONE: Se si rientra nella casistica A1) o A2) non sarà necessario attenersi alle casistiche B) o C) che richiedono documentazione aggiuntiva.

  • CASO B)

B1) Alla data di nascita del minore, un genitore possedeva esclusivamente la cittadinanza italiana.

Documentazione richiesta Caso B1  CLICCA QUI

oppure

B2) Alla data di nascita del minore, un nonno/a possedeva esclusivamente la cittadinanza italiana. ATTENZIONE: Nel caso di nonno con esclusiva cittadinanza italiana, il genitore del minore deve comunque essere in possesso della cittadinanza italiana, anche se non esclusiva.

Documentazione richiesta Caso B2 CLICCA QUI

  • CASO C)

Il minore stesso non possiede né può ottenere un’altra cittadinanza (ad esempio iure sanguinisiure soli, cittadinanza per opzione).

Si considera ad esempio in possesso di un’altra cittadinanza il minore che:

  • la acquisti iure sanguinis da uno dei genitori (da genitore straniero, es. genitore irlandese);
  • la acquisti iure soli (es. per nascita in Paesi che applicano questo principio);
  • la acquisti tramite semplice dichiarazionesenza possibilità di diniego da parte delle autorità estere (ad esempio, per “cittadinanza a seguito di opzione” da effettuarsi per i figli nati all’estero). IMPORTANTE: anche se i genitori decidono di non effettuare la dichiarazione di opzione, il minore si considera comunque in possesso di altra cittadinanza.

Documentazione richiesta Caso C CLICCA QUI

ATTENZIONE!

La responsabilità di fornire tali prove è esclusivamente a carico del richiedente. Non sarà ritenuta valida alcuna autodichiarazione sul mancato possesso di altra cittadinanza.

 

IMPORTANTE: qualora non si rientri in una delle categorie sopra esposte, si raccomanda di leggere le informazioni nella  pagina del nostro sito CLICCA QUI  e verificare se si è in possesso dei requisiti per richiedere la cittadinanza per “beneficio di legge

_____________________________________________________

Si invita a inoltrare la richiesta di trascrizione dell’atto di nascita solo se in possesso di tutta la documentazione necessaria per verificare il diritto alla cittadinanza italiana.

Questa Ambasciata si riserva di chiedere eventuale documentazione integrativa. In tal caso, le richieste ritenute incomplete saranno rifiutate con formale provvedimento di preavviso di diniego ai sensi dell’art. 10 bis della Legge 241/1990, a seguito del quale il richiedente avrà 10 giorni di tempo per fornire eventuali osservazioni o documentazione integrativa.

_________________________________________________________________

 COME FARE RICHIESTA DI REGISTRAZIONE TRAMITE QUESTA AMBASCIATA

I connazionali iscritti all’AIRE di questa circoscrizione consolare o iscritti presso altra circoscrizione consolare possono inoltrare richiesta di trascrizione di un atto di stato civile irlandese a questa Ambasciata.

Richiesta di trascrizione in Italia di un Certificato di Nascita Irlandese:

 Documentazione necessaria da inviare tramite An Post con raccomandata (Registered Post) all’indirizzo:

Embassy of Italy, 63-65 Northumberland Road, Dublin D04VA89, Republic of Ireland

  1. Domanda di trascrizione atto di nascita Nuovo modello CLICCA QUI
  2. Fotocopia dei passaporti o validi documenti di identità dei genitori e del minore (se già in possesso)
  3. Certificato di nascita in originale emesso dall’Ufficio di Stato Civile irlandese;
  4. Traduzione del certificato originale in lingua italiana (a cura del richiedente).
  5. Documentazione aggiuntiva richiesta in base alla casistica di cui sopra.

Le richieste vengono elaborate in ordine di arrivo.

Per monitorare l’avanzamento della pratica, i connazionali possono:

  • Verificare la ricezione dei documenti da parte dell’Ambasciata utilizzando il servizio di tracciamento della Registered post.
  • Attendere la notifica della trasmissione al Comune che verrà inviata da questa Ambasciata all’indirizzo email fornito. È importante controllare anche la casella di posta indesiderata.

SI PREGA DI NON CONTATTARE L’AMBASCIATA PER CONOSCERE LO STATO DELLA PRATICA.

_________________________________________________________________

ESITO E CONFERMA DELLA TRASCRIZIONE

Una volta che avrete ricevuto in copia dall’Ambasciata l’email di notifica della trasmissione del certificato inviata al Comune, l’Ambasciata avrà concluso le operazioni di sua competenza.

Il Comune registrerà l’atto nei propri registri anagrafici secondo le sue tempistiche di ufficio. In caso di rigetto, il Comune comunicherà le motivazioni all’Ambasciata tramite PEC, e il richiedente verrà informato dell’esito negativo.

Per aggiornamenti sulla trascrizione, è possibile contattare direttamente il Comune AIRE di competenza; i contatti email e telefonici sono disponibili sulla homepage del Comune.

________________________________________

CASO PARTICOLARE: Maternità surrogata

La  “maternità surrogata” è una pratica assolutamente legale in alcuni Paesi, ma vietata in Italia dalla Legge 40 del 19 febbraio 2004.

Questa legge è stata recentemente modificata prevedendo, all’art.12 comma 6, che le pene previste in caso di violazione della stessa si applicano alle condotte compiute dal cittadino italiano anche se poste in essere in territorio estero.

Questa Ambasciata, nel caso in cui venga richiesto di inviare al Comune in Italia l’atto di nascita relativo ad un bambino nato con tale pratica, è tenuta a procedere con la richiesta di trascrizione al Comune, comunicando le particolari condizioni della nascita e, nel contempo, è obbligato a segnalare l’ipotesi di reato alla Procura della Repubblica competente per territorio.

Si richiama pertanto l’attenzione degli interessati sulle possibili conseguenze derivanti dalla violazione dell’ordinamento italiano.